前言
? ? 蕭山新街四小位于蕭山區主城區北部,錢江世紀城兩翼,素有中國花木之鄉的美譽。學校于2014年由原有的盛東、盛中、盛樂三所村小合并而成,新校區于2015年新建并投入使用,總投資近億元。
? ? 2018年5月,新街四小邀請可道學校文化建設專家機構梳理學校文化價值體系及LOGO和空間的整體提升。通過學校背景立足點的思考與診斷,進行核心文化的內涵挖掘提煉,從而整理出文化價值整體架構。以“潤心田,順天木”為辦學理念的“果.然”文化,更加貼切了學校氣質,讓學校的浸潤力“果然不一樣”。
品牌提升之“理念”
? ●?背景立足點思考與診斷
? ●?核心文化內涵挖掘提煉
果·然文化:教師是果樹的葉片,學生是飽滿的果實,學校是果樹的枝干。果是植物生長的一個階段性的產物,在這一個周期內,它是一個結局的呈現,但相對于一株植物完整的生命過程而言,它只是一個階段的總結,在時光的遷移中,它還會周而復始的演繹這一過程,這與學習的過程是相似的。學習是具有階段性的,每個階段都會有一個評價性的結果,但這不具有最終的決定性,在新的一個階段,不同的條件的加入仍舊會影響結果的產生。而人生本身就是一個積小果成大果的過程,不驕不躁,腳踏實地的走好每一步,結好每一次的果實,是教育,也是人生的真諦。同時果實的生長也是一個逐步積累的過程,成熟的是果實,青澀的亦是果實,果是一種狀態,然是一種軌跡。
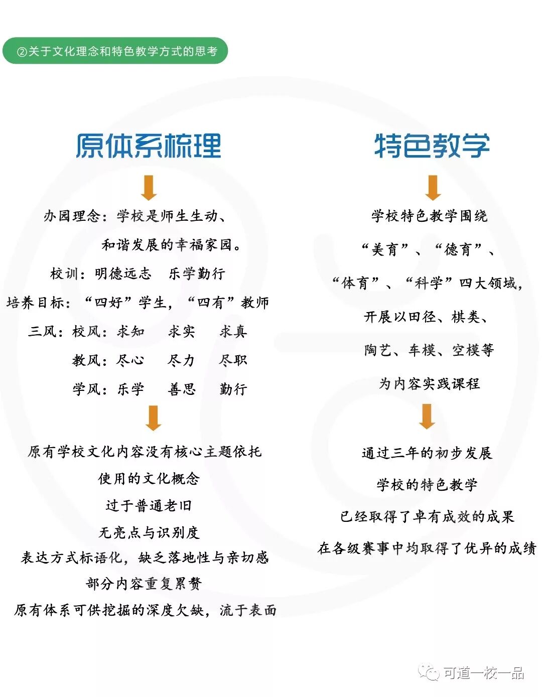
? ●?學校文化價值體系架構建議
品牌提升之“LOGO”
? ●?LOGO 展示
標志設計主要以學校核心文化“果·然”果字為外形。上半部分為抽象人物構成討教,問學場景。體現校園學習文化濃厚。整體造型又為四字。下半部分木水結合,意為山水。古人都喜歡在環境良好的山水間討學問道。山水間為空間,地理位置之意,意為學校學習環境良好。又以顏色區分,綠色部分成小字。四小結合進標志里,視覺識別性很高,點名校名。整體為果,又能體現出學校的核心文化。字體部分也采用手寫體,加深歷史文化感。
? ●?LOGO設計思路
? ●?輔助圖形設計思路
? ●?LOGO的VI應用
品牌提升之“空間”
? ? 整個設計風格,立足學校核心文化和學校當地特色。整個構架以樹木為主體,切合學校綠色教育,當地特色花木之鄉。樹為學校,樹上以花木相關的圖形為輔助圖形;內容上則是體現學生各種狀態,意為為學生等遮風擋雨,提供良好的讀書學習環境。整個場景就是對學校的整個狀態的描寫。顏色上也取自于LOGO顏色,強調整個的整體感、統一感。
? ●?門廳主題墻
▲門廳主題墻原貌
▲門廳主題墻立面設計圖
▲門廳主題墻局部放大圖
▲門廳主題墻夜景效果圖
▲門廳主題墻黃昏效果圖
? ●?校史陳列廳
▲校史陳列廳原貌
▲校史陳列廳效果圖
? ●?工匠科技長廊
▲工匠科技長廊原貌
▲工匠科技長廊效果圖
青枝之間,錦簇中央,
小小的我們,自由成長;
老師的關愛潤我心扉,
老師的教導順我成長;
我們,
生長在快樂的田野上,茁壯飽滿。
小小果兒志向大,風吹雨曬都不怕;
伸伸手,彎彎腰,蹦蹦跳;
奇思妙想發光啦,天馬行空成真啦;
果行遠志,習若自然,
我們果然不一樣!